Creality Cloud - A diverse, convenient, interesting all-in-one 3D printing platform
  Designers
  Workbench
Messages
English
Creality Cloud App
FlowPrint
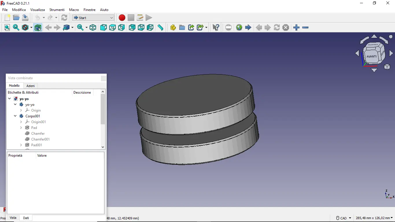
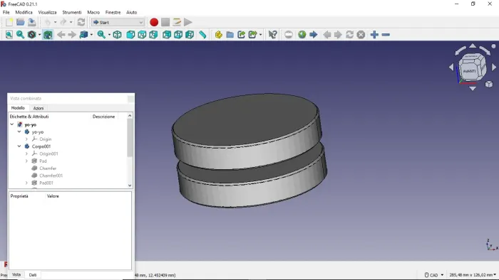
yo-yo-0
yo-yo-1

yo-yo

Category:
Board Games & Card Games
Board Games & Card Games
Print Settings
Upload a .3mf file to earn points
Package Download Files
Cloud Slice
Uploaded 03:46 01-10-2024
8
Report
Tags
Copyright License
This work is licensed under the Copyright License 4.0.
CC BY This license allows reusers to distribute, remix, adapt, and build upon the material in any medium or format, so long as attribution is given to the creator. The license allows for commercial use.
If you find any breach of agreement, please contact us to discuss further action.
Files (1)
Print Settings
Upload
Makes
Add a Make
Comment
Picture